[LeetCode] 2.Add Two Numbers
leetcode.com/problems/add-two-numbers/
Add Two Numbers - LeetCode
Level up your coding skills and quickly land a job. This is the best place to expand your knowledge and get prepared for your next interview.
leetcode.com
1. Problem
You are given two non-empty linked lists representing two non-negative integers. The digits are stored in reverse order, and each of their nodes contains a single digit. Add the two numbers and return the sum as a linked list.
You may assume the two numbers do not contain any leading zero, except the number 0 itself.
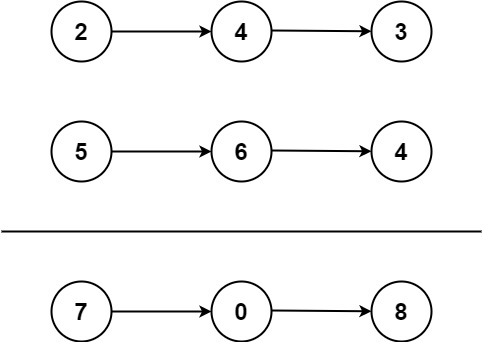
Example 1:

Input: l1 = [2,4,3], l2 = [5,6,4] Output: [7,0,8] Explanation: 342 + 465 = 807.
Example 2:
Input: l1 = [0], l2 = [0] Output: [0]
Example 3:
Input: l1 = [9,9,9,9,9,9,9], l2 = [9,9,9,9] Output: [8,9,9,9,0,0,0,1]
Constraints:
- The number of nodes in each linked list is in the range [1, 100].
- 0 <= Node.val <= 9
- It is guaranteed that the list represents a number that does not have leading zeros.
2.Code
package leetCode;
import java.util.ArrayList;
public class AddTwoNumbers {
public static void main(String[] args) {
ListNode resultNode = new ListNode();
//[2,4,3]
ListNode node1 = new ListNode(3);
ListNode node2 = new ListNode(4, node1);
ListNode node3 = new ListNode(2, node2);
//[5,6,4]
ListNode nodeA = new ListNode(4);
ListNode nodeB = new ListNode(6, nodeA);
ListNode nodeC = new ListNode(5, nodeB);
resultNode = addTwoNumbers(node3, nodeC);
/*
* 확인용
* while(resultNode != null) {
System.out.println(resultNode.val);
resultNode = resultNode.next;
}
*/
}
public static ListNode addTwoNumbers(ListNode l1, ListNode l2) {
//ArrayList 생성
ArrayList<Integer> arrList1 = makeArrList(l1);
ArrayList<Integer> arrList2 = makeArrList(l2);
//ArrayList 더함
ArrayList<Integer> sumResult = new ArrayList<>();
if(arrList1.size() >= arrList2.size()) {
sumResult = sumArrList(arrList1, arrList2);
} else {
sumResult = sumArrList(arrList2, arrList1);
}
// List를 ListNode로 변환
ListNode result = listToNode(sumResult);
return result;
}
//ListNode를 ArrayList로 변환하는 메소드
public static ArrayList<Integer> makeArrList(ListNode ln) {
ArrayList<Integer> arrList = new ArrayList<>();
while(ln != null) {
arrList.add(ln.val);
ln = ln.next;
}
return arrList;
}
//두개의 ArrayList를 더한 ArrayList를 반환하는 메소드
public static ArrayList<Integer> sumArrList(ArrayList<Integer> longList, ArrayList<Integer> shortList) {
ArrayList<Integer> sumResult = new ArrayList<>();
int temp = 0;
int sum = 0;
//짧은List값까지 짧은List + 긴List;
for(int i = 0; i < shortList.size(); i++) {
sum = temp + longList.get(i) + shortList.get(i);
if(sum >=10) {
sumResult.add(sum - 10);
temp = 1;
} else {
sumResult.add(sum);
temp = 0;
}
}
//짧은List이후 값부터는 LongList + temp;
for(int i = shortList.size(); i < longList.size(); i++) {
sum = temp + longList.get(i);
if(sum >=10) {
sumResult.add(sum - 10);
temp = 1;
} else {
sumResult.add(sum);
temp = 0;
}
}
//마지막 값 더해서 10넘으면 자리올림수~
if(temp == 1) {
sumResult.add(temp);
}
return sumResult;
}
public static ListNode listToNode(ArrayList<Integer> al) {
ListNode result = new ListNode();
ListNode head = new ListNode();
for(int i = 0; i < al.size(); i++) {
if(i==0) {
result.val = al.get(i);
head = result;
} else {
ListNode n = new ListNode(al.get(i));
head.next = n;
head = n;
}
}
return result;
}
}
3.Report
처음에는 굳이 ArrayList에 있는 숫자들을 각 자리수로 더해 int형으로 받아서 그걸 또 뒤집고 더하려고 했다....(오류천지)
그냥 두 개의 ArrayList를 더하고 그대로 NodeList로 변환하면 됐다.
4.Learned
-ArrayList 사용법
5.Improvements
두 개의 NodeList를 바로 더해서 출력할 수 있다
'Algorithm > 문제' 카테고리의 다른 글
| [LeetCode] 6.Merge Two SortedLists (0) | 2020.12.30 |
|---|---|
| [LeetCode] 5.Palindrome Number (0) | 2020.12.29 |
| [LeetCode] 4.Reverse Integer (0) | 2020.12.28 |
| [LeetCode] 3.Roman to Integer (0) | 2020.12.28 |
| [LeetCode] 1.TwoSum (0) | 2020.12.28 |



